广东粮·珠江水·岭南药
首页
党建
BETVLCTOR
诚信体系
伟德国际手机1946
职称评审
BETVLCTOR登录入口
会员风采
行业资讯
betvlctor登录网站
展开导航
收起导航
首页
党建
BETVLCTOR
诚信体系
伟德国际手机1946
职称评审
BETVLCTOR登录入口
会员风采
行业资讯
betvlctor登录网站
伟德国际手机1946
通知文件
政策法规
有关资讯
伟德国际手机1946
通知文件
政策法规
有关资讯
通知文件
首页
>
伟德国际手机1946
>
通知文件
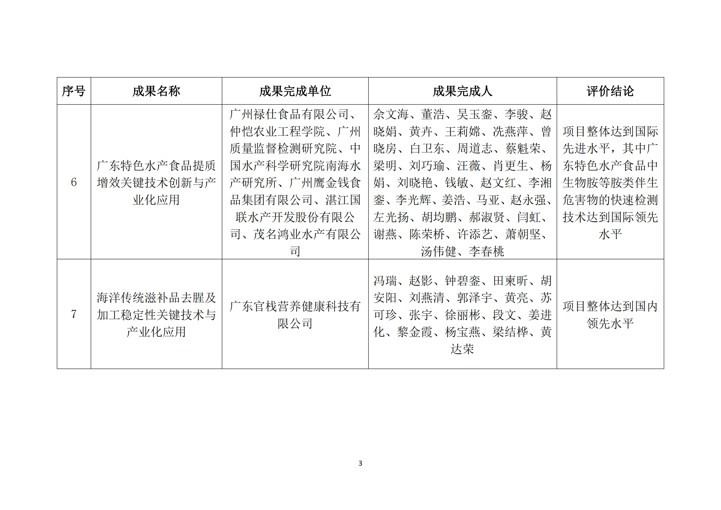
关于2024年广东省食品行业科技成果评价结果的通告
发布时间:2025-01-15
浏览次数:9620
上一篇:关于开展2025年广东省食品行业科技成果评价的通知
下一篇:关于2024年度广东省医药行业协会科学技术奖获奖名单和广东省医药行业伟德国际手机1946项目推荐结果的通告
返回列表
map